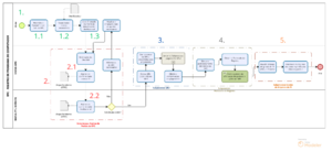
MANUAL COMPLETO (baseado no fluxo)

De SINOVA
Ir para navegação Ir para pesquisar

Baseando-se em Arquivo:REGISTRO RPC (interno).png, agora numerado:

Registro RPC numerado.png incompleto


Seção 1. AUTOR - Passo a passo do processo do Autor para o Registro:

1.1 - Autor preenche o Formulário de Solicitação de Registro de Programa de Computador:

Imagem 1.1.1


Disponível no site da SINOVA UFSC, no menu Propriedade Intelectual, o autor deve entrar na seção de Formulários para Solicitação de Proteção (como demonstrado na imagem 1.1.1) e em seguida deverá se informar quanto às orientações presentes na página, para então selecionar Solicitação de Registro de Programa de Computador, o que levará para uma outra página contendo informações sobre o processo e o formulário para ser preenchido e futuramente encaminhado para a SINOVA. (imagem 1.1.2).

Sequência do processo
Imagem 1.1.2


O formulário fornece as orientações necessárias para o autor.

1.2 - Reúne todos anexos necessários


Após o autor preencher o formulário, será necessário um conjunto de documentos para serem anexados na solicitação, sendo eles:

Para facilitar este processo, segue um checklist com orientações detalhadas de cada um dos documentos. - Arquivo:RPC checklist.docx

1.3 - Abre chamado via Portal de Atendimento Institucional

Imagem 1.3 - Fluxo passo a passo


Quando o autor estiver pronto pra fazer o chamado, deve entrar no site da SINOVA, clicar na caixa SINOVA Atendimento Integrado, o levando para o Portal de Atendimento Institucional (UFSC), onde será possível efetuar o pedido após seguir uns passos (imagem 1.3)

--> Selecionar SINOVA; --> Selecionar: [Serviço]: Registro de Programa de Computador; --> Preencher o que se pede; --> Enviar. 


Finalizando, por enquanto, o papel do autor no processo do registro de programa de computador.

Se for pedido, o autor deverá fazer alterações/atualizações após o pedido ter sido efetuado.



Seção 2. Subprocesso Análise de Pedido de RPC - SINOVA [GPI] - Passo a passo do processo da equipe SINOVA


2.1 - Verificações

Após o pedido ser efetuado no portal de atendimento, ele chega para a SINOVA como um ticket (através do OTRS) onde é designado para a Gestão de Propriedade Intelectual da SINOVA, na qual o recebe e faz as seguintes verificações:

  • Verifica, através do checklist, se a documentação está OK.
  • Verifica, conforme a LPI (Lei de Propriedade Intelectual), se está OK.

2.2 - Setor Jurídico da SINOVA


Após essa etapa, um despacho interno é efetuado dentro do próprio OTRS, encaminhando o ticket do processo para o setor Jurídico da SINOVA, onde lá será feita uma análise de conformidade institucional para aceitar ou não a solicitação do Registro.

Se o pedido for INDEFERIDO: o ticket é encaminhado de volta para a GPI, com um relatório evidenciando os motivos e o que deve ser feito. A GPI entra em contato com o Autor, que deve atualizar o Chamado com os ajustes necessários.

Se o pedido for DEFERIDO: é feito um despacho interno (através do OTRS) e está pronto para a próxima etapa.



Seção 3. Subprocesso GRU - Passo a passo da geração da Guia de Recolhimento da União (GRU)

Levando como base o Manual do Usuário para o Registro Eletrônico de Programas de Computador do INPI:

https://www.gov.br/inpi/pt-br/servicos/programas-de-computador/guia-basico

É uma etapa que o Autor deve efetuar diretamente no site do INPI, seguindo os passos:


Gera a GRU (COD730) no INPI

Emissão da GRU:

A emissão da GRU, que corresponde à etapa de seleção do serviço pretendido, deverá ser efetuada obrigatoriamente pelo titular do direito ou por seu procurador, utilizando o seu login e senha de uso pessoal, nunca por terceiros.


Geração da GRU INPI passo a passo

Com o login e a senha cadastrados anteriormente, acessar a página inicial do portal do INPI, e no menu de “Acesso Rápido”, no lado direito da tela, clicar em “Emita a GRU”.

Na nova página, preencha com login e senha os campos correspondentes. A seguir clique em “Acessar”.

Selecione o tipo de serviço “Registro de Programas de Computador” e, em seguida, selecione o Serviço como Pedido de Registro de Programa de Computador - RPC (730)

Leia e confirme as informações apresentadas e clique em “Finalizar Serviço”. Na nova tela, em “Gerar Boleto”, imprima o documento GRU.

Ou, se preferir, fazer o pagamento Online.

Emissão do Boleto GRU


Após essas etapas, caso tenha selecionado o pagamento por boleto, o autor será redirecionado para uma página onde será possível baixar o boleto de pagamento. Simultaneamente, deverá assinar uma Declaração de Veracidade.

Realize o pagamento da GRU, gere e salve o comprovante de pagamento pois será necessário ser anexado ao protocolo relativo ao serviço.

É recomendado, também, que seja guardado o número da GRU fornecido (destacado na imagem) PAGANDO A GRU

PAGANDO A GRU

Após emitir a GRU, antes de fazer seu pedido através do portal do INPI, realize o pagamento.

O pagamento da GRU na rede bancária deve ser realizado obrigatoriamente antes do envio do formulário eletrônico e-Software, sob pena de não conhecimento do serviço solicitado.

Para fins de validade dos atos praticados pelo usuário que dependam de pagamento de retribuição, o serviço pretendido será considerado como efetivamente pago somente após a conciliação bancária da respectiva GRU, que poderá se dar em até 10 (dez) dias.

Não é preciso apresentar o comprovante de pagamento, pois o sistema fará sua conciliação automaticamente.

O *número* que compõe a GRU será usado para solicitar o serviço desejado no formulário eletrônico e-Software, inclusive para os serviços isentos de pagamento.

Pagamentos nos finais de semana ou feriados serão admitidos no processo de conciliação bancária no primeiro dia útil subsequente ao pagamento.

Informações fornecidas no site do INPI https://www.gov.br/inpi/pt-br/servicos/programas-de-computador 3.2 - Cria processo no SPA e encaminha para pagamento

3.2 - Cria processo no SPA e encaminha para pagamento

?


3.3 e 3.4 - Subprocesso de pagamento da GRU e Aprovação do pagamento:


Após o autor efetuar o pagamento da GRU e este ser aprovado, estará pronto para a próxima etapa.


Seção 4 - Subprocesso Protocolo de Registro


4.1 Efetua o peticionamento eletrônico no INPI